Product Center

产品中心
SY8805 样品申请
概述

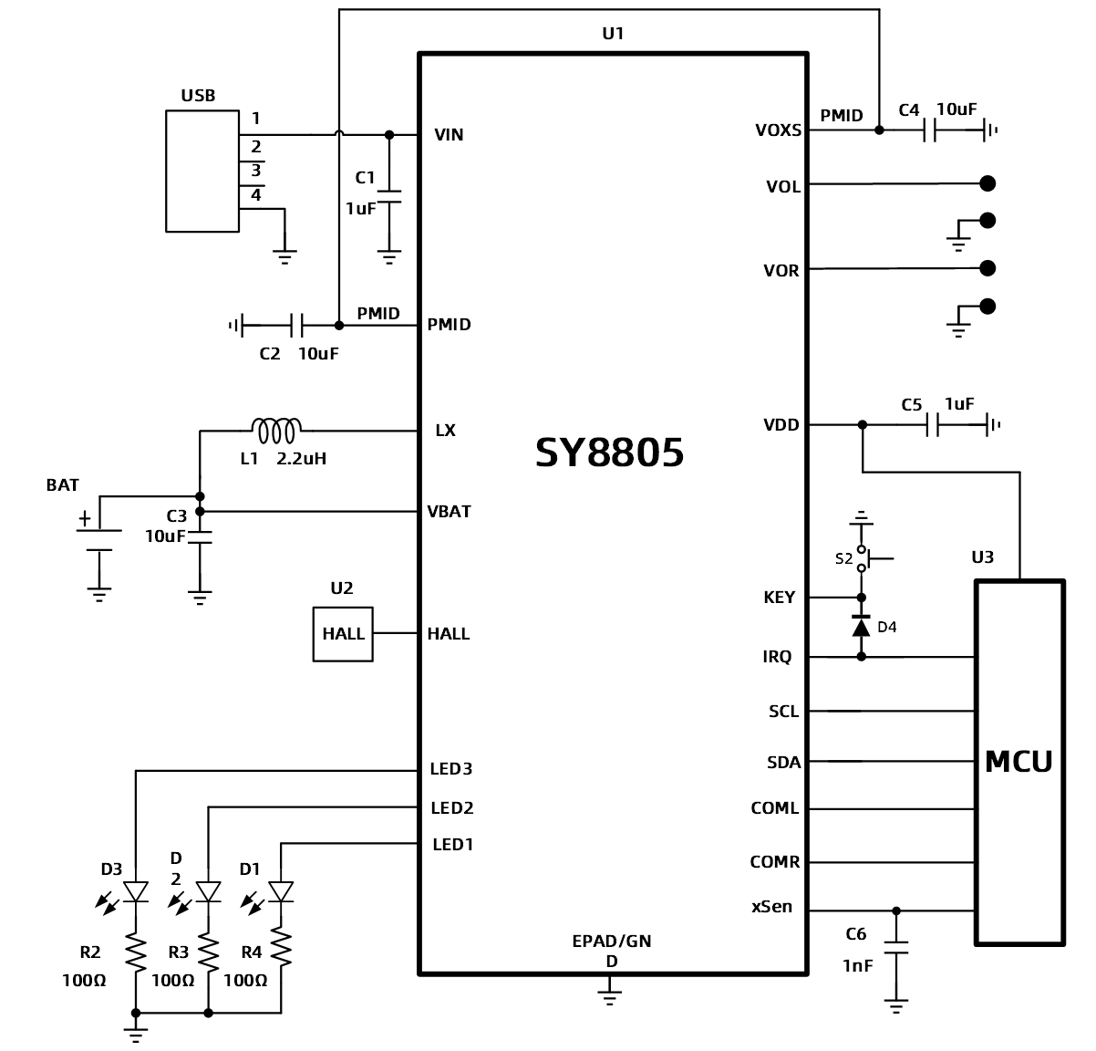
SY8805是一款专为蓝牙耳机充电仓设计的高集成度芯片。芯片内部集成充电模块和放电模块。充电采用BUCK,电池端充电电流I2C可以调节。放电模块的输出电压I2C可以调节,并集成两路输出负载开关,提供了独立的负载存在检测、负载插入检测和输出电流检测。
SY8805集成了标准的I2C接口,方便实现芯片和MCU之间的通信,控制充电、放电功能。
SY8805集成了通信端口,可以实现耳机仓到耳机端的高速通信,非常适合蓝牙耳机充电仓的设计。SY8805的高集成度极大简化了外围电路和元器件,为蓝牙耳机充电仓的应用提供了简单易用的方案。
SY8805采用的封装形式为QFN3x3-20。

产品特性

VIN端耐压可达28V

自动识别状态待机电流:7uA

Shipmode功耗1.5uA

ICC、ITERM、ITC电流I2C可调节

充电自动复充

充电浮充电压I2C可调节:4.00V~4.50V,step=25mV,精度±0.5%

同步升压输出电压I2C可调3.7V~5.2V,效率高达93%@5.0V/0.3A

VOL/VOR独立负载识别

VOL/VOR独立控制放电

VOL/VOR轻载关机电流3mA

VOX到COMX双向独立通信

放电模块过流、短路、过压、过温保护

VDD=3.0V/2.5V/1.8V为MCU供电

LED1~LED3独立控制

支持HALL开盒唤醒

支持KEY长按复位VDD、退shipmode

xSen多路选择输出:VIN、PMID、VOL、VOR、VBAT、VDD、IOL、IOR

产品参考应用图
应用

蓝牙耳机充电仓

便携式锂电池应用

其他小功率电源应用

888腾博会
网站地图