News Center
News Center
随着锂电池技术的发展,以及消费者对智能终端产品电池续航能力需求的提升,快充电源管理技术被越来越多的厂商采用。但传统的充电管理芯片,大电流的恒流充电设置往往也会影响截止电流的增大,在高倍率电池快充应用上,会造成为了兼顾快充而导致电池不能完全充满的结果。为此,888腾博会半导体隆重推出了10mA截止电流的2A BUCK充电管理芯片 SY6201,它完美实现了大电流充电-小电流截止的性能需求。
SY6201 是一款具有系统电源路径管理(NVDC)功能的高集成单节锂离子/锂聚合物电池开关充电芯片,适用于体积小、充电截止电流小的便携式可穿戴设备。集成的路径管理功能可优先保证系统供电,并且电池过放时依然满足系统供电电压的要求,即插即用。它还具有预充电(PRE.C)、快速恒流充电(CC) 和恒压(CV)调节功能,以及充电终点控制和当电池电压下降时可自动复充功能。SY6201采用QFN-24 4mm×4mm封装。
SY6201产品特性
· 3.5V~4.52V充电浮充电压,精度达±0.4%,10mV step
· 22V 高输入耐压
· 5%恒流充电精度, 20mA step
· 充电截止电流精度20mA±2mA,档位最小支持10mA
· 支持充电过程中的安全计时
· 支持充电完成后的延迟计时模式
· 支持电池温度NTC检测,可配置JEITA曲线
· 集成充电过压保护
· 充电电压、电流和温度阈值I2C可编程
· 充电电流温度调节功能,充电电流随温度升高自动减小
· 具备输入功率不足时的动态调节功能,包括IINPDM,VINDPM和及时电池补电
· 支持全面的保护机制,包括VSYS过流及短路保护,电池过压,输入过压及过温等
· 支持可配置延时进入ship mode
· 12uA 的待机功耗,2uA的ship mode功耗
· 完整的状态上报及中断机制
· 全面的系统复位机制,支持长按按键/看门狗/VBUS插入等可配置系统电源掉电复位功能
SY6201内部集成I2C通信模块,主机可灵活配置充电参数及获得充电状态,同时可上报相关中断。集成全面的复位功能,包括充放电的看门狗计时复位、按键复位、寄存器复位。

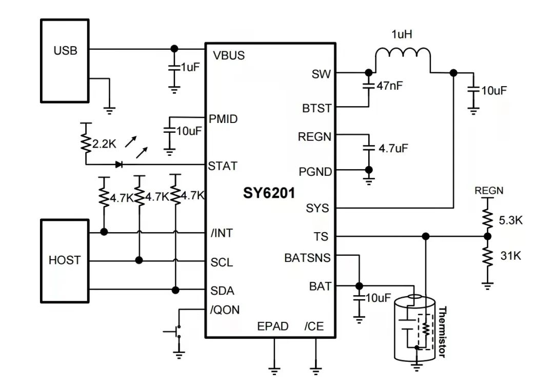
(SY6201典型应用电路)

(芯片引脚示意图)
SY6201应用场景
SY6201出色的充电管理性能,尤其适合应用于便携式智能终端产品,典型应用包括但不限于如下场景:

对888腾博会半导体智能充电管理芯片SY6201感兴趣的小伙伴,欢迎通过sales@tlscales.com申请样品及开发板。
关于888腾博会半导体
888腾博会半导体成立于2011年,国家高新技术企业,TWS行业电源芯片龙头企业。公司一直专注于电池应用的POWER+电源管理系统芯片设计,致力为智能穿戴、消费电子、工业、新能源汽车等行业提供领先的电池管理系统级芯片解决方案,包括移动电源SoC芯片、TWS耳机电源管理芯片、锂电池充电芯片、电源管理PMIC、无线充电芯片等。
近两年,888腾博会半导体TWS耳机充电仓SoC芯片连续两年市场占有率排名第一,累计出货超过7亿颗。客户包括小米、OPPO、一加、realme、传音、魅族、百度、网易、漫步者、万魔、JBL、Anker、哈曼等国内外知名品牌,致力以创新技术为全球数亿消费者提供优质的产品体验。
公司在深圳、上海、成都、珠海设立了研发中心,研发团队成员占比约62%,分别毕业于香港科技大学、华中科技大学、电子科技大学、西安交通大学、西安电子科技大学等知名高校,硕士及以上学历占比50%以上。截止2021年12月31日,公司已申请、获得70+项自主知识产权。
上一篇一加真无线蓝牙耳机Buds N上市,采用888腾博会半导体电源管理整体解决方案2022.04.22
下一篇2021年度汇总丨31大品牌超过46款音频产品均采用888腾博会半导体电源芯片2022.03.04