Product Center
SY6103 Sample Application
General Description

The SY6103 is a 500mA, highly integrated single cell linear battery charger IC with power path management for wearable and IoT devices using Li-ion/Li-Polymer batteries. The I2C serial interface with charging and system setting can be allowed to be controlled flexibly.
The SY6103 can automatically complete charger phase include pre-charge, fast charge, charge termination. Also monitor battery temperature during charging. Power path management will provide higher priority system load even with depleted battery. 
The device owns full system reset, include watchdog and PWRKEY reset, also supports ship mode to save power consumption.
The SY6103 is available in a 1.725m x 1.725m, 9-ball/0.5-pitch CSP package.

Features

Linear Single Cell Battery Charge: ±0.5% charger voltage regulation; 28V maximum input voltage rating; Max to 456mA CC current with 8mA step; Low to 1mA terminal current with 1mA step; CV voltage 4.0-4.5V with 12.5mv step; Support TOPOFF timer after termination; Support safety timer during charging; Support internal or external NTC connection and JEITA compliance; Support battery exist/absent detection

Power Path Management

Max to 500mA IINDPM with 100mA step

Default 4.6V VINDPM

Support Supplement mode from battery during DPM happens

Support PWRKEY and COLD Reset

I2C interface configure function options

Full charging and fault status indication and report to host via INT

Full device protection,include OVP/OCP/SCP/OTP

Support Ship mode: Low to 500nA current; Configurable BATFET_DIS delay time; Configurable time and action to wake up from ship mode

Safety-related certification:IEC62368-1 CB certification

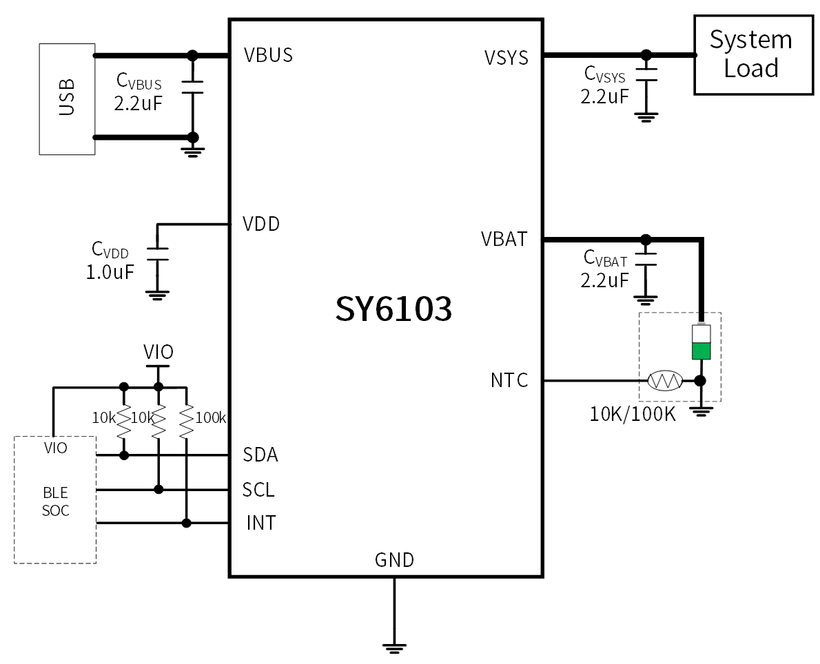
Typical Application Circuit Diagram
Applications

IoT device

Smart watches

BT headsets/TWS earbuds

888腾博会
网站地图