• Product Center
    MP5043 Sample Application
    General Description

    MP5043 is a power bank solution device which is highly integrated with switchcharger and synchronous boost output. 
    The MP5043 has two operating modes, charge mode and boost mode, to manage the system and battery power based on the state of the input.
    When input power is present, the MP5043 operates in charge mode. It automatically detects the battery voltage and charges the battery in the three phases: trickle current mode, constant current mode and constant voltage mode.
    Boost will be enabled by pressing the KEY or insertion a load at standby mode when the battery voltage is higher than 3.2V.

    Features

    Low quiescent current: 75uA

    Switch charge with high efficiency up to 90%@2A

    Charge current up to 2A

    Frequency for charger:1MHz

    Charge current could be regulated by the temperature, this realize the maximum charge rate, without overheat risk

    C/10 charge terminated and recharge automatically

    Terminated charge voltage :4.2V(MP5043)/4.35V(MP5045), the accuracy is ±1%

    Regulate the charge current refer to the adapter’s ability automatically

    Boost output 5.1V with High efficiency up to 94%@2A

    Frequency for boost:500KHz

    Output current up to 2.4A (Max)

    Detect the load automatically and auto shunt down at no load condition

    Original temperature management technology for boost

    Over-current protection (OCP), over voltage protection (OVP), overtemperature protection (OTP) and short circuit protection (SCP) are integrated for boost

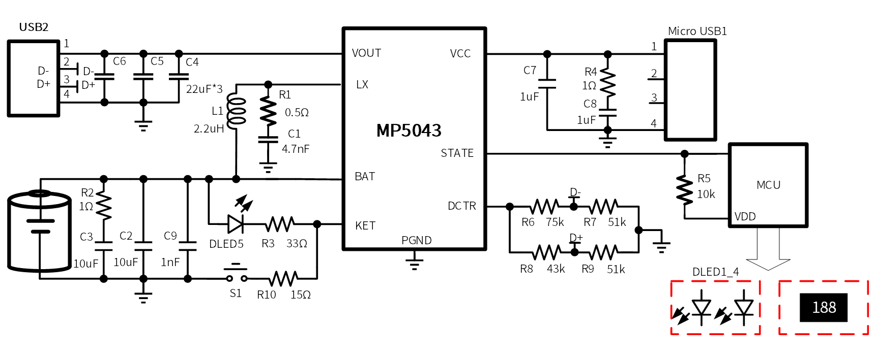
    Typical Application Circuit Diagram
    Applications

    Sub-Battery Applications

    Power-Bank Applications for Smart-phones Tablet and Other Portable Devices

    888腾博会
    网站地图