News Center

News Center

Company News

2022.04.25
Thinkplus Semiconductor Boosts Launch of OPPO Enco Air2 Pro with a Power Management System

On April 24, 2022, the new OPPO Enco Air2 Pro with excellent appearance and performance was officially released. Enco Air2 Pro is equipped with Thinkplus Semiconductor power management solutions, including TWS earbuds power management IC SY8815 and lithium-ion battery charging IC SY8602. This is another star model of OPPO adopting Thinkplus Semiconductor's power management solutions after EncoW31, EncoW51, EncoFree2, EncoFree2i, EncoAir2 and EncoX2.

1.jpg


2.jpg


About SY8815

General Description


SY8815 is an IC specifically designed for Bluetooth earbuds cradle. Both charging and discharging modules are integrated inside the IC. The charge current is externally adjustable; the discharge module integrates two output current limit switches, provides independent load detection and load insertion detection, and supports output current detection at the same time. A discharging enable control is available in SY8815, so that MCU can directly control the discharging function of the chip flexibly through EN.


A single-line status code output is integrated in SY8815, facilitating the uploading of chip status from the chip to the MCU. SY8815 is well matched to the design of the Bluetooth earbuds cradle, greatly simplifying peripheral circuits and components, and providing an easy-to-use solution for application of Bluetooth earbuds cradle. SY8815 is available in a ESSOP10 package.

 

Applications

l  Bluetooth earbuds cradles

l  Portable lithium battery

l  Other low-power supply applications

 

Features

l  5 μA standby current for automatic status identification

l  2.5 μA standby current in the state of normal output

l  Adjustable charge current via external resistor

l  1 A maximum linear charge current

l  Adjustable charge current based on temperature (automatically decrease with the increase of temperature)

l  C/10 charge termination and automatic recharging

l  4.2V/4.35V floating charge voltage with ±1% Accuracy

l  Integrated charging overvoltage protection

l  5.05 V synchronous boost output with efficiency up to 93% @ 0.1A.

l  Load insertion identification

l  Light-load detection at 3mA

l  Two-stage overcurrent protection for load current

l  5.05V constant output

l  Thermal regulation for boost output

l  Over-current, short-circuit, over-voltage and over-temperature protections of discharging module

l  Enable control and status control

l  Status code output

image.png

Typical Application Circuit


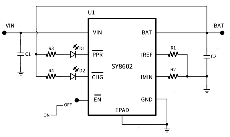
About SY8602

General Description


SY8602 is a single-lithium battery linear-charging IC with integrated high voltage input and constant current / voltage. The IC can withstand an input voltage up to 28V. The charging function is disabled for input voltage higher than the protection threshold of 10V (typical value) in order to prevent high power dissipation. The withstand input voltage of up to 28V eliminates the input over-voltage protection circuit required by low-voltage chargers.

 

SY8602 can preset 4.2V / 4.35V / 4.4V floating charge voltage, constant current charge current and charge termination current through external resistors to meet more application requirements. At a battery voltage < 2.6 V, the battery will be pre-charged at 20% of constant charge current.

 

The integrated reverse charging protection circuit eliminates the need for external isolating diodes, and the built-in thermal decay control supports intelligent regulation of the charge current to improve the chip reliability.

 

SY8602 provides PPR and CHG pins as open-drain NMOS drive structure to drive LED indicators, and work with EN pin for simple signal interaction with MCU. When the power supply is connected to the VIN and meets the IC operating conditions, the PPR is enabled. CHG is an end-of-charge indication, which is turned off when the charge current is lower than the preset charge termination current. When the input voltage (AC adapter or USB power) is removed, the low-current mode is automatically activated.

 

SY8602 is available in a TDFN-2x2-8L package, and recommended to work within the temperature range of -40°C~+85°C.

 

Applications

l  Wearable devices

l  Wireless Bluetooth earbuds

l  IoT devices

l  Intelligent control equipment

 

Features

l  Preset 4.2V/4.35V/4.4V floating charge voltage

l  Adjustable charge current within the range of 10mA~500mA, with ±10% accuracy

l  Adjustable charge termination current, with ±15% accuracy

l  Low termination current applications such as Bluetooth earbuds

l  Less components

l  Charging in three phases: trickle current mode, constant current mode and constant voltage mode

l  No need for MOSFET, detection resistor or isolating diode

l  Adjustable charge current based on temperature

l  10V input over-voltage protection

l  28V input voltage, no need for input over-voltage protection circuit

l  Indication of power source and charging state

l  Automatic recharge

l  Compliance with the latest IEC62368,TDFN-2x2-8L package


image.png

Typical Application Circuit


As a domestic industry specialist focusing on the research and development of power management IC, Thinkplus Semiconductor has been deeply cultivated in the field of lithium-ion battery power management technology, and has accumulated rich technical experience, so it can create competitive products and solutions to meet the needs of customers and create more value for customers. In 2022, Thinkplus Semiconductor released a number of new power management IC products for TWS earbuds, intelligent wearable and other terminal products, including the NVDC architecture switch charging IC SY6201 that helps customers achieve high magnification and fast charging applications for small batteries, and the cradle SoC SY8811 that improves the user experience of entry-level customers of TWS earbuds products. If you are interested in this product, please visit our official account and official website for more details.

Return to List
888腾博会
网站地图