With the development of lithium-ion battery technology and the improvement of consumer demand for battery life of intelligent terminal products, fast charge power management technology has been adopted by more and more manufacturers. However, the high current constant current charging mode of traditional charger ICs often affects the increase of the termination current. If a high rate battery is charged quickly, it may result in the battery not being fully charged for fast charging. Therefore, Thinkplus Semiconductor has launched a 2A BUCK charger IC SY6201 with termination current of 10mA, which perfectly meets the performance requirements of high current charging and low current termination.
SY6201 is a highly integrated single lithium-ion / lithium polymer battery switch charger IC with narrow voltage direct current (NVDC) function for small portable wearable devices with low charge termination current. The integrated path management gives priority to the power supply of the system even if the battery is over-discharged. It is of plug-and-play type. It also has the functions of precharging (PRE.C), fast constant current charging (CC) and constant voltage (CV) regulation, as well as charging end point control and automatic charge recovery in the event of a drop in battery voltage. It adopts QFN-24 4mm×4mm package.
Product features of SY6201
l 3.5V-4.52V floating charge voltage with ±0.4% accuracy and 10mV step
l 22V absolute maximum input voltage
l 5% constant current charging accuracy, 20mA step
l Charge termination current accuracy 20mA±2mA, minimum 10mA
l Safe timing during charging
l Delay timing after charging
l Battery temperature NTC detection, configurable JEITA curve
l Integrated charging overvoltage protection
l Charging voltage, current, and temperature threshold I2C programmable
l Adjustable charge current based on temperature (automatically decrease with the increase of temperature)
l Dynamic adjustment for input under power, including IINPDM, VINDPM and timely battery recharge
l Comprehensive protections, including VSYS over-current and short-circuit protections, battery over-voltage, input over-voltage and over-temperature protections
l Configurable delay to ship mode
l 12uA standby power dissipation and 2uA in ship mode
l Complete status upload and interruption mechanism
l Comprehensive system reset mechanism, and configurable system reset after power failure such as long press on KEY/watchdog/VBUS insertion
SY6201 internally integrates I2C communication module, and the host can flexibly configure charging parameters and display charging status, and can report relevant interruptions. It integrates comprehensive reset functions for charge-discharge watchdog timer, KEY, and register, etc.

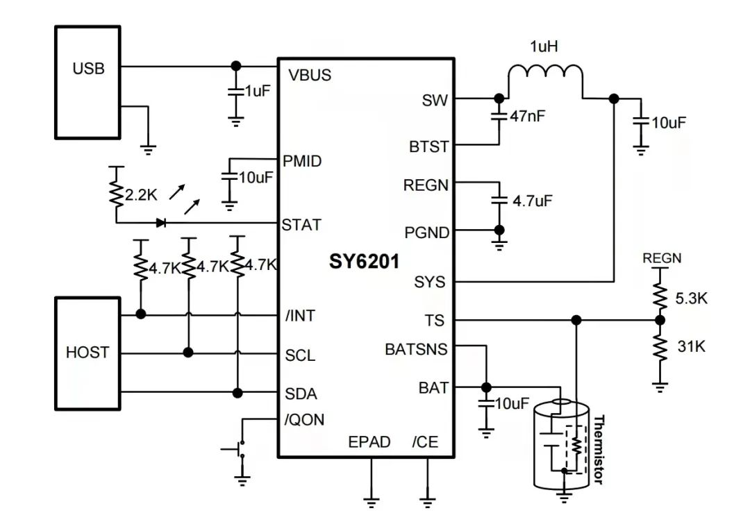
(Typical Application Circuit of SY6201)

(Schematic diagram of IC pins)
Application scenario of SY6201:
With an excellent charge management performance, SY6201 is especially suitable for portable intelligent terminal products. Its typical applications include but are not limited to the following scenarioses:

If you are interested in this product, please apply for samples and development boards via sales@tlscales.com.